近来,随着人类活动加剧,与此相应的环境变化逐渐变得严重,恰当地保护人类的生存环境的各种措施成为当前最大的课题之一。
这些措施必须是实际有效的,因此,对人类的各种活动不得不加以必要的限制,并有必要包括在科学研究范畴中。基于这样的认识,学术审议会在1976年2月设立了环境科学特别委员会,再次研究推进环境科学研究的措施,并根据学术审议会政令(1967年政令第117号)第1条的规定提出这个建议。
一、环境问题研究的进展和现状
1. 环境研究的进展 关于“人类环境”的科学工作,首先作为环境卫生问题提出来了。例如,煤烟和工业废水等很早以前就局部地当作重大问题。但是,当时还没有达到要求把环境问题作为综合性的科学的趋向。
第二次世界大战以后,环境问题引起社会的关心,同时,产生新课题的意识是由于发生了几件严重的公害事件。但是,关于这方面的研究还是停留在零碎地说明迫切的个别事件上,几乎没有处理环境问题的专门的研究机构。尽管如此,但1955年以后,就在两、三所国立大学设立了环境学科,虽然是有限的,却已能看到学科间专门的配合了。后来,在1964年设立了使用文部省科学研究费的专门研究——“大气污染、水质污染”,开始出现了正式的综合研究活动。然而,这才加强了防治措施的研究,就基于人类生存问题的认识的环境科学研究来说,这些措施还很不够。到了1965年,环境问题开始成为广泛而深刻的社会问题,并在1967年制定了公害对策基本方法。从此以后,由于人口骤增和人类活动加剧,或许造成了对人类来说不可恢复的地球环境的状态,一部分有识之士开始认真地忧虑起来,并强调从世界的观点研究环境问题的必要性。从1965年初起,作为国际学术联合会(ICSU)的国际生物学事业计划(IBP)的一个环节,进行了“生物圈动态”的专门研究,开展了生物生产力与生物环境的综合性研究。这样,环境与人类的相互作用的观念开始逐渐地渗透到人们的头脑中,并由国际组织等尖锐地提出与环境有关的根本问题。1971年在日本学术审议会的主持下,制定出了“人类生存的自然环境的基础研究”计划,作为专门研究,并就这个问题,有意识地建立了相互配合的研究体制。在这个专门研究中,设立了核心研究组织。由于该组织有计划地推进环境问题的研究,所以效果很大。在开始调整的环境问题正式配合体制的研究小组组成以后,制定了“环境污染控制”、“环境保护的化学反应控制”、“以微生物净化环境”、“海洋环境保护的基础研究”、“汽车排气净化的基础研究”等课题,相当数量的研究人员在环境保护的课题中相互配合,已积累了不少成果。因此,从1977年起,包括这些领域活动在内的“环境科学专门研究”专册开始发表了。
其次,从1973年起,在大学里增设了环境问题的学科,这表明重视环境问题了。
另一方面,1971年在行政方面设立了环境厅,作为全国环境行政主管机关,并把各省厅试验研究机构中的环境试验研究列入环境厅总预算,综合地加以推进。
回顾一下,就能看到当初对个别公害现象的研究逐渐地发展为综合研究。掌握这样的环境问题的方法的起点是再次研究这个基础课题:人类所需的环境究竟是什么样的。在于如何形成综合研究来实现所希望的环境。具有不同思想方法和研究方法的各个领域的研究人员,各自具有特殊的研究方法,把他们组织起来有利于相互帮助,以便迅速地提高研究效果,这是很重要的。
2. 环境研究的现状 上面论述了近年来环境问题的研究迅速发展,并且正在作为国际性研究而实行体系化,在本节中扼要地论述当前国内外研究组织的实际状况。(a)大学,从开始产生环境问题的时候起,在公共卫生学、生物学、地球物理学、卫生工程学、农学、林学、水产学等学科和讲座中,分别以各种形式开展了环境问题的研究。但是,由于这些研究没有适应对环境问题和社会的需要,因此不能完全适应目前的状况。因此,从1973年起集中地设立了命名为环境的学科、讲座,附属的研究设施也能略见一、二。但是,环境科学本身的真正发展,只有依靠综合多种学科才有可能。仅仅个别组织不能说是完善的体制,而且本来也不应该寄希望于一个学科或一个讲座。因此,为了真正综合地研究环境科学,必要的是连同现有的机构,组成包括领域广泛的研究人员在内的机动的研究组织,建立能解决问题的积极的研究体制。(b)国立和公立试验研究机关:除大学之外,在国家和地方公共团体的试验研究机关中也在积极地进行环境研究;在这些机关中,关于国立试验研究机关的防止公害等研究经费,除列入环境厅预算之外,在通商产业省等也在采取必要的推进措施。于1974年3月创办了国立公害研究所,作为环境综合试验研究机关而开始活动。
在这些国立和公立试验研究机关中,对掌握污染现象、说明污染机理、制定各种基准等国家和地方行政部门采取的措施进行调查研究,同时还对防止公害技术有重点地进行开发和评价等研究。就这些研究的性质来说,它应该是集中地投入大规模的设施和预算,并与行政组织密切配合开展研究,其方法和目的与大学的防止公害研究是不同的。
在民间企业中,对环境的研究也是相当积极的,重点在于开展对个别的防止公害技术的研究,这方面的成果也不少。(c)国外:在欧、美等工业先进国家中,近年来也建立了环境保护行政机关以及国立和公立的研究机关。例如,美国环境保护局(EPA)是一个庞大的机构,并具有相当大的权力,它附设有研究组织(NERC),积极推进环境保护科学研究;其次,教育卫生福利部的国家卫生研究所(NIH)正在进行对人体影响的基础研究。在欧洲各国,也正在稳步而顺利地建立这个领域的研究机关。(d)国际合作:环境问题也是国际上很重要的问题之一。联合国组织在内罗毕设立了联合国环境署(UNEP),作为环境问题的中央协调组织而开始活动。其次,联合国教科文组织从1971年起推进人类与生物圈事业计划(MAB);再次,世界保健组织(WHO)已着手收集和整理全世界环境毒物学、特别是环境污染物质对人体影响的情报。此外,在国际学术联合会(ICSU),除环境问题科学委员会计划(SCOPE)之外,还与世界气象组织(WMO)从事相同事业的全球大气发展计划(GARP)等,开展有关环境问题的国际合作研究。
对于这样的国际性活动,日本也参加了合作。但是,人员和情报的协作体制尚不完善,要求迅速建立环境科学研究体制。
二、环境科学研究的意义和特征
1. 环境科学研究的意义简要地说,环境科学是以研究环境问题为内容的学科,但是作为学科体系还是不定型的。但是,在解决环境问题这个现实问题时,为了作为有效的学科,为了把多方面的学科研究有意识地组织起来进行环境科学的研究,同时把环境科学形成为学科体系的观点进行方法论的研究,这一点是重要的。
首先,基本研究的目的应该有明确的研究动机。因此,从我们所期待的研究成果方面来看,近似法是其中之一。
我们究竟期待在环境科学方面获得什么成果呢?可以说,这归结为我们如何考虑环境问题。
对环境问题的观点或认识方法还没有统一。但是,就其根本意义而言,对于增强并有力地传播按生物、社会和文化的意义来理解的“人类生存”的意志和愿望,大概谁也没有异议。但是在实际上,努力使人类生活得更好的行为本身,在开始成为恶化人类生存环境的原因时,就具有环境问题的本质,而且难于解决。
人类在容易生存的环境中正在逐渐地增加人口数量,而且正成功地使环境更加适合自己,并在地球上扩大居住区,构成了巨大的生活圈。目前,这种趋势还在进展中,因此,人口进一步增加而想改变环境的人类的努力日益增大。要使这种趋势稍为减弱也许是可能的,但几乎不可能转向相反的方向。
自从出现人类以来,依靠人类双手改变环境只要是以人类立场为中心,就未必能说它是单纯地趋于恶化。倒不如说,正因为能造成良好的居住环境,所以已能增加人口并保持稳定的生活方式。但是,到了近年,人类施加于环境的能力,迅速增加的人口数量和相应的人为因素的增大,使人们开始忧虑:整个地球的自然环境毕竟处于不能恢复的状态。这种情况意味着,目前人类生活本身终于成为恶化自然环境的重要因素。如果彻底地考虑这种情况,可以说,在人类生存与环境之间已经出现自相矛盾的状况。
如果对环境问题采取这样的看法,而且采取打开这种局面的积极态度,那么,所谓环境问题就归结为怎样克服人类生存与环境之间产生的自相矛盾的状况,是否带来新的协调的问题。
既然以科学态度来对待环境问题,当然也应以这样的积极态度来解决问题。我们认为,所谓环境科学是这样一种学科:它的目的在于确切地掌握人类生存与环境之间产生的各种问题并探索解决办法,以带来新的协调。这种看法是最恰当的。
如果这样地规定研究的目的,那么,当进行环境科学研究时,要尽可能全面地掌握人类生存所需的各种营养条件,并且不是避开最困难的本质问题——即人类生存本身成为恶化环境的原因的可能性,而且有必要以它作为起点来确定研究课题。这一点与包括控制和调整人口、粮食、资源、能量消耗等观点在内的重大而复杂的问题,当然也与全球性国际问题有着密切关系。而且,这一点还牵涉到道义、社会、法制对人类生活方式、思考方式本身关系的重大问题,同时,也与在复杂的环境中准确地测定超微量的污染物质,并确切地推测这些污染物质对遗传的影响等问题有关。
2. 环境科学研究的特征 “环境”对象的界限,可以由不同的人来规定。但是,假设从环境问题的观点来掌握,当然可以确定多数人所肯定的界限。这就是说,对象的场所可以规定为下列几种:像城市和工业区那样几乎是100%的人为环境和像农村渔村那样的中间环境,以及几乎接近于自然环境的山区和外洋的环境。不屑说,在确定防止环境恶化的技术措施时,对环境的研究课题应有一个中心。或许更重要的是,确定所谓人类所需要的环境究竟是什么,和探讨在这种观念下建立的制度与技术体系的理想状态,并积极地造成所期望的环境。就这个意义来说,环境科学也许应该看作是起着所谓制动作用,同时又具有作为更加积极的创造性学科的意义。
由此可知,本文所述的环境科学研究的特征,首先是解决问题。对此,重要的是各学科之间的配合,即除了过去的理学、医学、农学、工程学等自然科学以外,再把社会学、心理学、法学、经济学等人文科学和社会科学综合起来。其次,另一个重要之点,不是单纯积累这些原有学科的方法论,而是有必要重新研究最适合由上述特征得来的研究内容的新方法论。
本文把环境科学研究当作目的在于解决环境问题的研究,这并不意味着轻视基础研究。倒不如说,如果没有牢固的基础研究,原有目的的研究是不能达到目的的。当前最必要的是具有下列目的的冷静而科学的研究:正确地解释在解决问题时不可缺少的基础现象,确定方法论以及确定环境问题配合方式的基本观念和基本措施。它要求范围广泛而长期的协调。必须作为大学的研究而采纳。
三、当前环境科学的重要的研究内容
可以理解,确定跨越广泛领域的环境科学的研究课题是不容易的。因此,在现阶段,首先要现实地把一般观念所理解的环境公害问题作为起点。
然后,根据长期而综合的观点进行预测工作,并把它当作必须采纳的研究课题,这是恰当的。
对最实际的环境问题的认识,是与所谓大气污染、水质污染、噪音等公害现象有关的,防止公害措施首先成为社会上一般观念的环境对策的形象。若根据这个事实按狭义的观点把它作为研究课题,则可分述如下。
首先,就环境科学研究目的来说,由于“保持希望的环境的观念和方法的研究”是最后的课题,探求的措施可分为三点:(a)防止污染的措施;(b)保持所希望的状况的措施;(c)积极地创造成所希望的状况的措施。
以探求各种观念和方法为目的的研究,制定各种研究课题是恰当的。同时,必须把作为达到这个目的的基本条件的“掌握环境现象的研究”确定为不可缺少的研究课题,即:
(a)解释现象——对各种环境现象的“观察”、“测定”、“分析”、“调查”和“综合”等;
(b)现象的计量记录——对环境现象的“定量化”、“模拟”等。
此外,探求人类生存所希望的环境,不是局限于人类与自然之间关系的课题,当然也要研究人口、资源、能源、粮食等问题。但是,对环境科学的辅助课题来说,这是太大的课题,倒不如制定独立的课题。从环境科学来说,关于直接与环境有关的方面,也有必要积极地采纳这些课题。
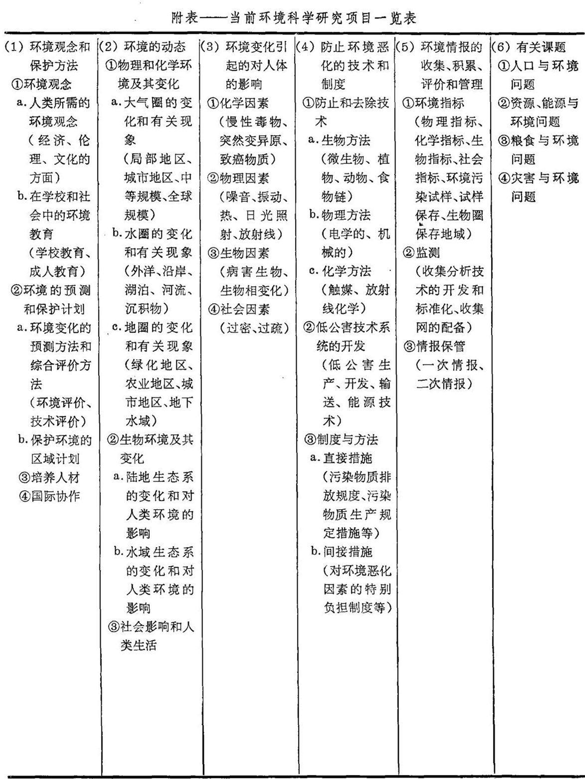
环境科学研究的课题如附表所示。整个环境科学研究的位置如附图所示。
四、环境科学研究的问题和推进的基本措施
1. 环境科学研究的问题 如上所述,环境科学是从生物学、物理学、化学、医学、农学、工程学跨越到人文科学和社会科学等几乎全部学科的非常广泛的边缘科学,而且环境科学对今后人类社会的发展和科学的进步还具有重要的意义。我们可以说,作为当前一个学科体系,环境科学正处于发展之中,每个研究人员往往在摸索着前进。
因此,当前,要使环境科学健全起来,首先在于各学科的研究人员相互交流经验。其次,必须以这种交流为基础,选择几个环境科学课题,通过不同学科的许多研究人员的密切合作,共同承担研究课题。
此外,当培养未来的环境科学研究的人才时,必须充分地关怀众多的互相关联的专门领域之间的合作。但在目前,大学及其他研究机关所属的研究人员或学生的配置还有不少问题,如果听任自然地发展下去,就难以希望环境科学得到令人满意的发展。当前环境科学研究的问题如下:
(a)属于不同机关与领域的研究人员相互交流经验的地方和组织并不多;
(b)正式进行环境科学研究的研究经费和设施、设备还嫌不足;
(c)培养环境科学研究人员所需的基础教育和训练是不够的;
(d)国际交流的组织和场所较少,而且交流的资金也不充足。
2. 推进环境科学研究的基本措施 为了解决上节所述的问题并扎扎实实地发展环境科学研究,当前有必要推进下列的基本措施。
(a)促进有关环境科学的各个领域间的交流 设置新的大型研究机关,作为促进有关环境科学的各个领域间的交流的具体措施。但在现阶段,可以建立所谓“看不见的研究所”的组织,它是依靠科学研究经费等而把大学和各个研究机关联系起来的组织。其次,为了增强这种组织,有必要以原有研究设施等为中心,设立具有促进交流作用的据点。
(b)充实环境科学的研究经费、设施和设备 环境科学研究正在逐渐向高度发展,规模也趋于大型化,随之有必要使多数研究人员参加这个领域的研究。因为,有必要特别地充实以科学研究补助费为主的研究经费。
其次,在完成环境科学研究方面,几个大型设施和设备完成所分配的任务是重要的,但是因为需要大量经费,所以重点设置并共同加以利用是恰当的。
(c)培养环境科学研究人员 由于环境科学是包括许多学科的综合科学,所以希望对已经掌握一些专门知识的人员进行环境科学的教育。因此,设立跨越许多专门领域的具有大学水平的教育组织是有效的。并且,还必须研究使超越各大学范围的合作密切起来的措施。
此外,为了有效地推进研究计划,由于屡次出现重新学习其它有关的专门领域的知识和技术的必要性,所以要能使这样的研究人员 · 在适当的教育研究机关中接受必要的教育训练。
(d)推进国际协作
就环境问题的研究来说,有必要特别积极地推进国际协作。
首先,由于人类活动所造成的环境破坏并不局限于一个国家,不少是具有全球性的,因此必须以世界规模进行配合。这样考虑的有上述人类与生物圈事业计划(MAB)所进行的研究等,此外有日美环境协作等两国间的协作。可以预期,各种国际协作研究今后仍将被推进。就日本来说,不但要解决本国的环境问题,而且为了全球规模的环境保护,也有必要积极地参加国际协作。
其次,环境问题是复杂而多样的问题,不能依靠一个国家的研究和经验,而应该通过相互交流各国的研究成果和经验,推进最适当的措施。因此,也有必要积极地促进交流根据这个观点所做的研究和情报。
因此,必须谋求下列事项:配备国际交流方面的体制,派遣和接受研究人员等,共同进行研究,举办学习班和专题讨论会,共同用英文出版研究成果等。
[本文选自《学术月报》(日文)第31卷第4期,1978年4月。蒋立人译蔡振扬校]
——————
* 日本国文部大臣
** 日本学术审议会会长

