农作物生产技术的发展
我们在此述及的化学研究目标,如果不考虑农作物生产技术方面已经可以看到的和潜在的变化,就不可能真正搞清楚。而这些变化本身又受一些正在加重中的外部限制因素的支配。恰当选定的研究目标的结果,能够有助于减缓其中的某些限制因素,因而有利于或能使人们引进或推广各种不同的农作物生产技术。
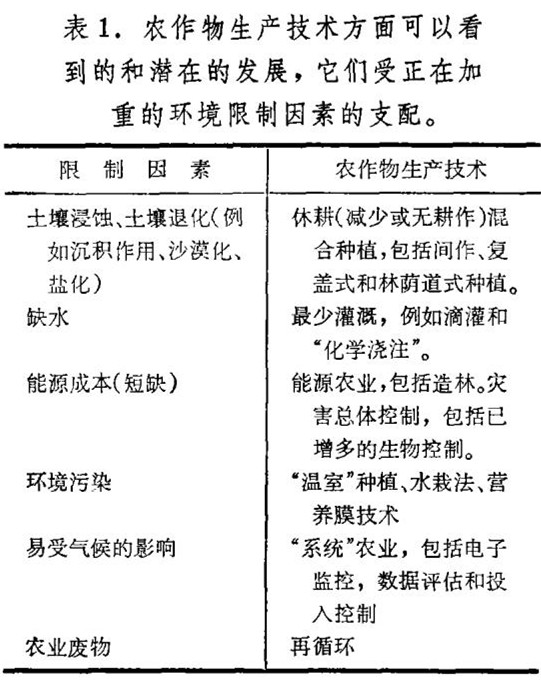
表1中总括了农作物生产的主要的现有和预料的限制因素,还列出了一些正在推广或正在兴起的技术。按照先后次序,土壤的浸蚀、日益不稳定的水供应、上涨的能源成本和环境的逐步污染(水、空气和土壤的污染)是现在和未来农作物生产的主要限制因素,它们已经受到人们的普遍注意,但还在迅速地加重之中。抵消或者克服其中一个或几个限制因素的技术包括休耕、不同方式和做法的混合种植、改进过的灌溉方法以及更完善的灾害控制系统。
农作物易受不利气候和气象条件的影响,这不仅使农作物经常受到损坏和减少收成,而且妨碍有效地扩大可耕地的总面积,还妨碍把更多产的农作物移种到新地区。有些技术能够帮助克服受气候的影响,它们是恰当的灌溉,假如在经济上和科学上能够加以完善的话,还有“温室”种植(其中包括在农作物敏感阶段用薄箔覆盖)、水栽法和营养膜技术。
系统的利用快速前进中的电子数据评估和处理技术,将会大大促进农作物生产投入的最优化和投入/产出比率模型的建立。如果伴有更完善的对环境参数和条件的探测和监控,这将使“系统农业”能逐渐地完善和发展起来。
农业生产在不断增长,农业同人口密集的非农业地区的混杂已经增大,这将使农业废物问题日益突出。这些问题必须通过农业再循环过程在技术上和经济上取得进展来克服。
从以上论述我们清楚地看到,现在的情况甚至比过去有过$而无不及,农作物生产方面的化学研究目标必须密切地与农业实践和技术方面的变化和进展联系起来。
农作物保护
由于虫害、植物病害、杂草、线虫和啮齿动物的存在,农作物会受到严重损失,对于许多重要的世界性农作物,尤其是在一些发展中国家栽种的农作物的生产率来讲,这些损失将继续是一种主要的威胁。由于合成农药既有效而又经济实惠,它们在未来的灾害控制对策中将继续是一个必不可少的因素。
最近期间,合成农药的性质大有改进,以致现在可以减少其使用量。它们对非目标生物体的选择性更好,而且其环境行为也变好了。然而,过分地依赖化学药品而把它作为单一的防御路线,也产生了一些问题,如抗药性、抑制了虫害的天敌、爆发次要虫害等。为了避免对环境造成已经看到的和潜在的污染,还要避免造成对健康的有害影响,合成农药一直受到日益严格的管理条例的限制。
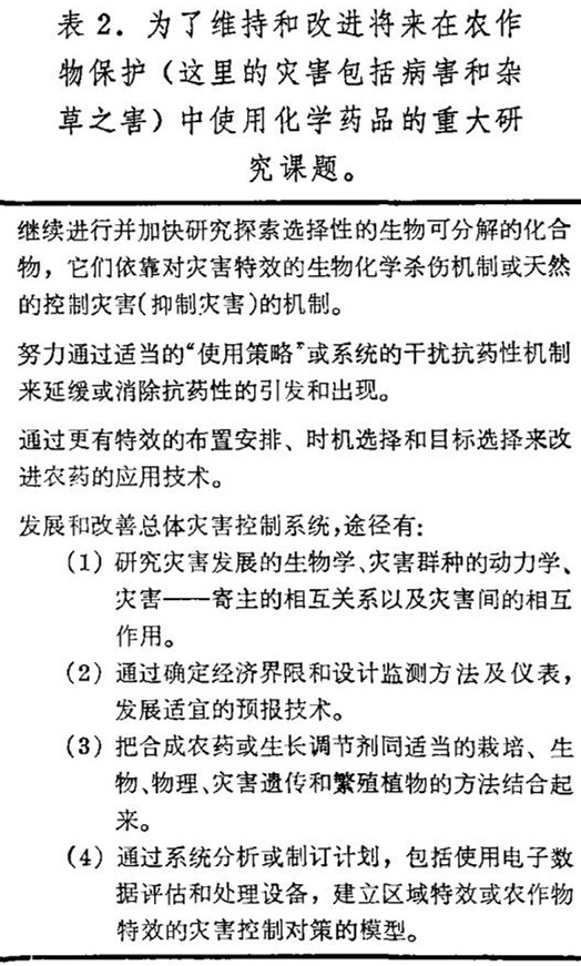
为了将来在控制灾害中有效而又审慎地使用化学药品,人们必须改良其固有的生物学性质和它们的配方,还要改进其应用方式以及使用它们的策略。改进其使用策略包括找到把农药同适宜的辅助和替代性控制方法巧妙配合的方法。表2总括了由这些总体途径产生的一些主要研究课题。
虫害控制。寻找引起对灾害特效的生物化学杀伤或调节天然控制机制的物质,大多是在虫害控制方面提出的。Difluobenzuron [1-(4 - 氯苯)-3-(2,6 - 二氟苯酰)脲] 是一种通过干扰壳质合成和沉积而起作用的农药,而壳质是昆虫外骨骼的一个主要组成。它的发现推动了广泛的合成计划。这种化合物及其有关结构的新衍生物不仅很有可能对一些捕食害虫的动物和寄生植物无毒,而且很有可能具有覆盖其它经济上重要的害虫种类的活性谱。
虽然对内生昆虫新生激素及其合成仿造品的研究迄今尚未导致广泛的实际应用,但它们的潜力,尤其是当它们与其它控制虫害的方法配合使用时的潜力,看来还未得到充分的挖掘。因此,人们又把注意力转移到昆虫抗新生激素(激素对抗物)上,早熟剂不过是这些化合物的一例而已,它们使昆虫早熟变态而起到灭虫作用,看来它们在其应用中较之晚熟剂有更多的适用性。
对昆虫Pheromones化学和生物学的研究正在以高速度继续进行,这是一些天然和合成的化学药品,它们像引诱剂、防护剂或“干扰”剂一样影响昆虫的行为。人们已经合成并且分离出无数的化合物,对它们生物效应的分析研究,揭示出了一个令人迷惑而又复杂的昆虫联络系统形式。虽然它们的实际应用迄今为止一直限制在观测和预报昆虫的蔓延、局部控制在森林、水果作物和公共卫生中的一些昆虫种系,但人们可以设想它们会有更广泛的应用,尤其是会用在那些解决了目标选择、排放和时机选择等实际问题的地方。
在无数使昆虫致病(毁灭昆虫)的真菌、细菌和病毒中,有些已经发展成选择性的商业杀虫药。对其它的这类制剂进行探索研究,很有可能发现一些效率更高的产品,它们的活性谱更为有用。现代生物工艺学和遗传工程方法看来是些极好的手段,可能使微生物杀虫药在技术上和经济上发生根本性的改进。
有些更深入的领域似已开辟了控制虫害的新道路,但对其适用性尚未充分探索研究。这些领域是从抗昆虫植物中提取天然抗食剂、昆虫特效的神经传送体的紧张剂或拮抗物,以及杀虫的抗菌素和抗体。
植物的霉病。植物霉病的控制现在主要靠用化学药品,它们要么破坏病原体本身,要么是被病原体或寄生植物组织转化成一些有毒的衍生物。最近又发现了一些高效的、有选择性的和内吸收性的杀菌剂,例如三氮杂茂环系物和酰化氨基丙酸系物。它们组成了这些化学药品中的新标准,而且它们的范围很有可能被进一步扩大。但是,研究已经开始转向一些新领域,这些领域很有希望提供新的替代性控制霉变的途径。实质上,这些努力都是在试图说明并且开拓利用在致病(或非致病)生物体和其寄生植物之间现有的天然生物化学作用。这样一些反应决定着病变的蔓延(或被抑制),人们正沿着以下路线进行研究。
1)干扰在攻击寄生植物外部和内部防线中牵涉到的致病过程的成分(例如酶或毒素)。
2)诱发(或激活)植物杀菌素的生成,也就是用有生命的和无生命的“诱发体”调动植物本身的局部细胞防御系统。
3)通过用致病的或非致病的生物体或它们的细胞外代谢物部分接种或接触处理来诱发寄生植物的内生抗病性。
虽然这些途径反映了似乎在植物中存在的不同的防御或抗病机制,但也有这样的可能性,即它们代表的只是一种比较一般的防病和防虫植物免疫系统的一些互相连结的成分,而这些病变和虫害也可能是可用化学方法和遗传方法来对付的。
杂草控制。在大多数农作物中和在大多数栽培条件下,杂草包括种种一年生和多年生阔叶植物和野草的混合群种。尽管现在备急用的和常用除草剂的威力已经给人留下了深刻的印象,但由于增添了一些新的化合物,它正处在一种正在被进一步扩展和改进的过程中,这些化合物甚至在应用速率低得多的情况下也十分有效。最近发现的磺酰脲,是这种趋势的最好例证。人们正在对除草剂的“解毒剂”、“安全剂”和“增效剂”进行系统的探索研究,而且已经开始产生结果,我们可以预期这些研究还会提供越来越多的化合物。它们不仅会提高常规除草剂的选择性和效率,而且会进一步降低应用速率。人们设想,为了延缓土壤的浸蚀,杂草天幕覆盖层在一定的农艺条件下不再完全用除草剂破坏掉,而是用适宜的植物生长调节剂来加以控制。利用和模仿防止杂草生长的天然防御系统的可能性,看来仅限制在特定的杂草群种或消除一种或几种密切有关的杂草种类就够了的丛生地。这些天然防御系统包括allelopathy(从高等植物中释放抑制生长的物质)或生物作用剂(杀死植物的微生物)等。
抗药性。人们在努力延缓或防止昆虫和农作物病原体的抗药性,但这种努力在实践中并不是很成功的。但是,对抗药性机理的生理学和生物化学研究已经加速而且应当能够提供控制抗药性现象的更为合理的途径。已经被人们开创和设想出的策略包括混合或交替使用具有不同作用方式的化合物,添加对抗发生抗药性的化学药品,还有慎重地寻找这样一些控制作用剂,让它们能影响昆虫和病原体在生长阶段的繁育,而在生长阶段是几乎不会诱发产生抗药性的。
应用技术。虽然农药的应用技术已经不断地得到改进,但现在可供使用的配方和施放系统的效率仍然是低的。施放应用总量很大,最终到达设想目标生物体身上的量很小,两相比较就能证实这一点。人们期望,不断地改进受控释放的配方和器械,更完善地给种子涂层或封装,改进喷射设备的物理性能,就会更为有效地命中目标。
总体控制灾害。在农作物保护中片面应用化学药品是有些短处的,人们已经承认这些事实,从而加速了“总体控制灾害”这个概念的形成及其实现。这种“系统”农作物保护途径,以一种有组织的方式,综合了能有效而又经济地有助于某种具体和特定的农作物或农业经济系统的农作物保护的所有预报和控制成分。进一步扩大按面积和农作物的总体控制灾害的工作将逐步进行,它在很大程度上取决于能否取得现在尚不能得到的其它生物学和农艺学的研究数据。这些数据还将有助于改进总体控制灾害中化学成分的时机寻找和目标命中,也会有助于新的和更有选择性化合物的鉴别或设计。
农作物的生长
对农作物总生产率所要求的提高比率(也就是单位面积增加的平均农作物产量)只能通过改进对农作物的生长和发育的控制来达到。发展和完善现用的原则和方法,设计和引进新的农艺、生物、工程和化学概念及手段都是必要的,只有这样才能保证更多的,特别是更有效地输入太阳能、碳和矿物质等,才能保证更有效地利用可供使用的水和陆地资源。表3总括了提高和扩大化学对农作物生长和发育作用的一些研究课题。
植物生长调节剂。农作物生长调节剂的基础和应用研究,在对经济上重要农作物生产率提高产生确实的实际作用方面一直是缓慢的。人们正在作广泛的努力,充分利用天然存在的植物激素(例如茁长素、细胞激动素、脱落酸、乙烯等)的化学和生理特点和经验筛分方法,结果产生了一些用于种种园艺和农业目的化学药品。取得的生理效应包括生根、开花、结果和脱落、熟化、抑制萌芽和萌芽、萎缩和分叶等。这些效应主要基于控制植物生长抑制机制,它们只是间接地有助于增加农作物生产率。但是,大多数专家承认,这些效应只是化学调节剂在农作物生产中潜力的一小部分。之所以在这方面进展缓慢的主要原因似乎有如下几点:(1)连续不断的缺乏有关植物激素是如何相互作用的,而农作物的生长在不同的发育阶段实际上又是如何受调节的基本知识;(2)对目标搞得不精确,所谓目标也就是要加以控制的生理学机制;(3)目标农作物具有环境和遗传的易变性。为了达到要求的目标,例如产量的增加、促进在不利条件下的生长、控制衰老、基础研究和应用研究都必须加快,而且还要集中在以下基本课题:
(1)鉴别除了已经述及的其它天然生长调节剂的机理(植物激素),这些机制在农作物生长和发育的不同阶段的相互作用。
(2)确定在典型农艺(田园)条件下主要农作物中限制速度的那些调节机制或相互作用。
(3)精确地搞清楚那些要加以控制的生理学目标机制并转化成适宜的筛分或模型建立程序。
(4)改进在实验室或温室同田园试验之间的结合,使之协调一致。
光合成吸收碳。光合成吸收碳在农作物生产中起着十分重要的作用,这一点得到以下事实的证实:农作物植物干重的90 ~ 95%是由碳的输入提供的。有关的光合成电子转移机制和碳吸收反应已经得到详尽阐明,其细节之细给人留下了深刻的印象。但是,在农艺条件下通过化学或生物学方法控制的途径来提高碳输入效率的努力一直不是很成功的,要使未来的途径和适宜试验模型的设计合理化,还需要获取其它一些基本知识。这些努力必须集中在详细表征主要农作物植物光合成吸收碳系统的具体细节,集中在那些在天然生长条件下限制或控制这些系统效率的因素或机制。当这种基本知识可供使用时,人们就能得到一些更为合理的途径,用化学的、遗传的或栽培的方法调节一些关键过程,例如光转化、羰化反应、暗呼吸和光呼吸作用、光合成物的分配和输送以及叶子衰老等。
氮:输入肥料形式的氮,一直是达到农作物生产率现有水平的必不可少的条件。将来农业的需求将要求大大增加这种主要营养物的生产。但是,存在着一些严重的限制因素(如能源成本、资金、环境影响等),它们要求有效地提高氮生产和利用的效率和经济性,也要求推广和改进输入氮的替代性技术。
改善氮循环各环节效率的化学研究课题如下:
(1)鉴定或生物合理的设计一些能在低温和低压下生产化肥的催化剂。
(2)改进现有流程并发展新的低成本流程,回收农业废物中的氮。
(3)调节在从豆科植物到共生或伴生固氮微生物提供光合能过程中涉及到的生物化学机制。
(4)推广或改进这样一些控制作用剂,它们抑制那些浪费性的土壤转换氮的过程、例如微生物引起的氮的硝化作用或脱氮作用,也抑制土壤尿素酶的活性。
(5)设计并研制低成本的受控释放肥料。
(6)控制调节蛋白质成分输送到农作物食用部分的那些生物化学机制。
开拓利用新的或改进过的用于使用氮的化学工具或过程,需要与新的农艺和生物学技术相结合。
其它的营养素。在与上述相同的限制性条件下,必须扩大和改进除固定氮以外的其它营养素的输入。在能更有效地应用如磷和钾这样的营养素和能使添加痕量元素最优化之前,需要具备许多有关地球生物圈和农作物“根圈”微观环境的更基础的知识。
在利用这种知识时,不仅应注意最佳的土壤条件,而且甚至更应注意分布广的不毛之地和半不毛之地,在这些地方,靠大量增添肥料不仅是不经济的,而且其价值也很成问题。必须进一步寻求替代性对策,让农作物在一些化学概念的基础上适应不利的土壤条件(如久旱和含盐过多等)。
水。水的短缺或过多是世界上农作物生产最共同的限制性因素。水资源管理的扩大和改进将主要取决操作技术和工程技术。化学的潜在贡献是间接或次要的。因而,化学将继续参与海水脱盐计划,也能有助于防止土壤的盐化和改造含盐或碱化的土壤。完善的水管理技术很有可能对向农作物和土壤应用或施放化学药品提供改良和有效使用的新的可能性。
包括遗传工程在内的生物工艺学
最近在控制遗传方面取得了一些进展,这些新进展开辟了农业研究的新途径,而且给农作物生产的未来增添了新的一页。尽管人们认为发展中的遗传工程学是生物科学的一部分,但化学还是以如下几种方式参与了这些活动或是受这些活动的影响:
(1)化学是取得或者扩大必需基础知识的必不可少的一种工具,也是完善这套科学方法的一种必不可少的工具。
(2)基因控制技术有潜力改善制造生物活性农业化学药品或产品的微生物或其它单细胞发酵过程。
(3)生物工艺学提供能补充农业中的常规化学方法和途径的机会,并最终提供其解决办法。
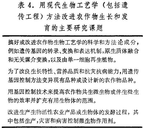
由于这些原因,生物工艺学已被列入即将召开的“化学和世界粮食供应一新的前沿”国际会议的议事日程,因而本文就作了简短的讨论。为了增加或改进农作物生产,生物工艺学的以下领域看来是与此有关的:(1)遗传改良农作物;(2)遗传改良包括共生物和病原对抗物在内的农作物的伴生微生物;(3)遗传改良生产农作物防护剂和生长调节剂的发酵过程。表4列出了一些相关的研究课题。这些课题突出了生物学与化学途径的互补性质。
遗传改良农作物。对于遗传改良农作物,一些新的细胞和遗传控制技术是适于用来扩充和补充常规繁殖方法的。它们能绕过遗传不相容性这样一个传统的障碍,并能加速和完善遗传提纯和传播的过程。但是,在能期望得到有关重要农作物的有用结果之前、还必须搞好或者改进以下科学和技术环节:(1)鉴别并标出基因详情,表征它们的转录和转换机制;(2)DNA序列的原生质体融合或无关媒介物(病毒等)将它们变换成植物细胞;(3)从单个细胞再生出整个遗传上稳定的植物。人们可以设计出用基因控制方法获得的变种或者甚至是全新的农作物品种,它们可以显示出优良的生长特性,例如更有效的光合成、固氮能力和耐受不利条件的能力,它们还可以显示出更优良的营养品质以及(多基因的)抗植物灾害和病害的能力。
遗传改良农作物的伴生微生物。在微生物间重组DNA不是那么复杂,但却是比较先进的。因此,这种技术有可能被用来作遗传改良农作物的共生或伴生微生物,例如细菌、碳氮细菌、放线菌素和真菌,它们生活在植物根的内外或生活在其邻近,它们就地供给合乎需要的营养素,例如固定氮和磷。此外,微生物抗体由于保护根部不受病原的侵袭而有可能保证其蓬勃生长。
遗传改良发酵过程。生产生物活性的农业化学药品有些工业发酵过程,它们的未来使用和遗传改良将取决于一些外部的刺激因素,其中包括传统供应来源的不足、可以得到潜在有用而又便宜的原料,以及发现或设计新的生物活性和选择性的实物,而用常规的方法不可能经济地生产它们。人们能够设想出一些满足这些标准的产物,其中有微生物的和抗菌的农作物保护剂(虫害和病害控制作用剂)以及植物生长调节剂。
结 论
我们试图阐述并明确指出化学研究的机会,如果能系统地进行探索并从事研究的话,人们就可以期望这些研究工作会进一步有助于改进和稳定未来的农作物生产。人们已经可以鉴别某些课题的技术答案,就另一些课题而言,尚需基础研究取得更多的进展,只有这样,我们才能比较确切地弄清,遵循什么样的途径就能最终取得实际的成功。这突出地表明,需要在许多国家的学术的、政府管理的和工业的科学家及机构之间进行没有偏见的、直接的和密切的合作。人们也希望,即将召开的“化学和世界粮食供应 - 新的前沿”国际会议将能保持并改善这种合作性精神,努力弄清楚审慎使用化学品来保证足够的世界粮食供应有哪些课题和重点。
[Science,217卷1982年8月6日]



