前 言
放线菌生长和发育的形态和真菌相似,它属原核生物,但是从细胞壁的主要成分来看,其中有肽聚糖,核糖核蛋白的亚单位为30S和50S。同时它对抗细菌性物质敏感;面对抗K菌的物质不敏感,又似乎可属细菌类。然而,放线菌的形态分化明显地和一般细菌不同,另外,从历史习惯的角度去考虑,则应把它列为一个独特的菌群,即称为放线菌。
放线菌是能够形成分枝的细菌,这种分枝是由菌体形成的菌丝,以往的惯例,人们是根据放线菌的形态来鉴定菌种,但是若仅依此为据,则将与一部分革氏阳性菌难以区别。
最近,人们根据DMA的相同性和对16S核糖核蛋白RNA的比较,可以明确微生物之间的系统关系,从而得出新的见解。即诺卡氏型的放线菌和棒状细菌可以互相重组,例如形态单纯的Corynebacterium,比向来认为和它近缘的Arthrobacter,Cellulomonas更接近于形态复杂的Mycobacterium nocardia。另外,Oerskovia,Promicromonspora等放线菌和其他放线菌远缘,却和Cellulomonas,Arthrobacter等细菌近缘。特别在存放堆肥的地方,大多数都存在一种形态典型的放线菌Thermoactinomyces它不同于其他类型的放线菌而接近于Bacillus细菌。因此,像这些菌单靠形态来下定义是不可能的。从球菌开始到菌丝体能发生断裂的诺卡氏菌,到形态有更高度分化的链霉菌,事实上亦包含—些形态多样的细菌。格兰氏阳性菌除Propionibacterium和Bitidobacterium以外,DNA中G+C的含量在55 mol%以上,是以放线菌为中心的一个系统的菌群,它可以作为今后分类学的基础。
放线菌的分离方法
至今还没有一种方法,只适宜放线菌良好地生长,从而可以和一切其他菌进行分离的培养基。为了抑制真菌生长需在培养基中添加放线酮、制霉菌索等抗生素。为防止细菌在培养基内延蔓和污染,还应挑选营养成分比较贫乏的培养基:其中最有代表性的培养基有淀粉、酪蛋白培养基、清水培养基、儿丁质培养基、土壤浸出物培养基、蛋清培养基、CMC无机盐培养基。用以上培养基可以从普通的土壤中分离出以链霉菌为中心的放线菌;面对其他属放线菌的分离则还要花功夫。
不同种、属的放线菌,它对特定的抗生物质有特异的抗性。因此若在培养基中加人特定的抗生素物质,就有可能分离高温放线菌、马杜拉放线菌、游动放线菌、小单孢菌、诺卡氏菌,此外还可以改变分离的方法,通过诱导物分离诺卡氏菌,通过风车分离高温放线菌的孢子。
放线菌属分类
放线菌现已有50多个属,这是因为这类菌和抗生素生产的关系密切,从而世界各国从土壤中分离了大量的菌株。放线菌和其他细菌比较,将会发现它具有多种多样的形态,故可以根据它的多种形态特点下定义。然后根据这些形态特点整理归类,对新属应根据原有的基础进行审定。
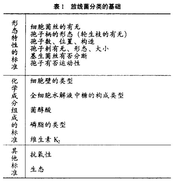
放线菌的分类基础,现在最重要的标准是形态、化学组成的内容、细胞壁的组成、全细胞水解液中糖的组成成分。其中尤其是形态特征;但有的如Nocardioform bacteria形态分化不显著的放线菌,则不能仅靠形态特征来分类。此外,有些放线菌即使具有形态特征亦未必容易区分。这一点化学分类可以得到比较客观的结果。
其中细胞壁的组成和全细胞的糖分组成能够用薄板层析作简单的分析。即使用形态观察可以确认是哪一个属时,也还有必要研究二氨基庚二酸的类型以及更有必要研究全细胞糖分的组成。在其他的化学分类中,用于诺卡氏菌分类的菌醇酸是重要条件之一。其次,像脂肪酸的组成也能用气相色谱作简单的分析,而磷脂、维生素k2的分析则需要通过若干个测试。然后,综合以上提供的情况,更有根据地得出结果。
以上各种各样的成分是指用于化学分类,它不是在所有情况下万能的,而是根据具体对象作适当地选择。
按以下的条件对分离的放线菌作实际的鉴别:
(1)研究分析全菌体水解液二氨基庚二酸异构体的类型,同时进行形态观察。
(2)分析全菌体水解液的糖分组成。
(3)进行必要的化学成分分析和生理试验。
从土壤中分离到的链霉菌属放线菌,它处于压倒多数,它们大致按第1个条件就可以进行鉴定,其他属的放线菌则要到第2阶段,甚至到第3阶段才能作出鉴别。要使放线菌有良好的形态特征,必须要在培养条件上下功夫。
另外,对很多研究中涉及到一些小的菌属,原来的记载又不详细,化学分类几乎没有,这样则要用标准菌种进行直接的比较,然后对照现有的50个属,以确定其菌属。
在放线菌属中有一部分,例如孢器放线菌、孢囊放线菌、钦氏菌属、鞘孢囊菌属、北里氏菌属、小荚孢囊菌属6个属,是否要列入链霉属之中,还得作深入地研究和整理,其次,像Amorphosporangium和游动放线菌属;小四孢菌属和马杜拉菌属是否属于同一个属,资料认为所以产生以上的情况是由于夸张了形态差异的结果。
放线菌属的分类,开始以化学分类为武器,是近年来放线菌分类学上的重大进展,化学分类目前已经成为分类鉴定时的常用手段,今后将通过DNA的相同性和16SrRNA联接试验等手段,对现有的属进行必要的归类和整理。
链霉菌的种分类
链霉菌是放线菌中最大的一个属。一般普通土壤中分离的放线菌有8~9成属于链霉菌,这一属是最重要的抗生素产生菌,大部分植物病原性放线菌亦属于这类菌、它具有基生菌丝和气生菌丝,在气生菌丝的孢子柄上形成分节的孢子长链。孢子链和孢子的表而形态多种多样。它的细胞壁是属于I型,脂肪酸是isoanteiso的分歧酸类型,维生素K是Mk-9,G+C的含量为69%~78%,它能够在单纯的全成培养基上生长;亦能够在菌体外产生蛋白酶、淀粉酶、纤维素分解酶、果胶酶、壳质酶等等。当用电子显微镜观察土壤有机物的残片时,在腐败的植物体表面,可以看到链霉菌的孢子链。
链霉菌的分类,对研究土壤微生物和植物病原性放线菌是极为重要的。这个属的大部分历史,几乎就是抗生素的研究历史,由于大规模的筛选,链霉菌的种数在不断地增加,至今已经有3000种以上,有许多是记载在公开特许的文献里,到1980年在Approvedlists上又记载了342种。
这样多的种,不仅说明抗生素生产上的必要性,亦说明原来的分类根据以及鉴定方法方面也存在着一些问题。对这些链霉菌究竟如何分类呢?在1964年经国际微生物会议放线菌命名委员会研究,规划了国际链霉菌大纲(简称ISP)。这个大纲集中了世界各国至今所发现的菌种,然后把它们分别安排到各国放线菌研究团体,采用传统的研究方法,进行统一条件的试验,对这些菌株确立可以信赖的记载。现在对链霉菌的分类鉴定,是按照ISP的准则进行试验,以试验结果为基础,根据Burgeys Manual第八版和其他的检索方式进行检索,然后以ISP的规范记载,再和其他的链霉菌作比较后定种。
链霉菌大纲,起初的目的并非为了用于菌种之间相互比较。但是在试验菌株中往往存在着相同的菌种,如若把这些试验菌自身作为种的基础那是不妥当的。另外,链霉菌种的基数很大,因此人们对以往的菌种鉴别工作存有很多疑问。
事实上,用以往传统的方法鉴定链霉菌株存在着很多的困难,如果不是鉴定者本身的自信结果,就几乎不能够定种,由此人们希望重新整理链霉菌的菌种。
完成链霉菌新的分类体系还得花很多时间,至今只能一方面用现有的分类体系,另一方面在不完善的地方用新的技术努力进行补正。
总 结
细菌分类,以往很强调人们的主观因素,而没有根据有性生殖情况,仅依靠形态得到的信息来分类是较欠缺的。如今则不同,首先是分析手段日趋复杂及完善,如果重复以前各种试验,一些不明确的地方,都能够得到客观而正确的结果。
现今随着以微生物为对象的各类科学以及微生物应用领域发展,微生物分类学较以前单纯定名已有所进步。这些科学的发展亦反映在分类学上的进步。
放线菌分类的现状以及存在的问题
发布时间:98年03月27日
星空体育官网首页网址查询目录 contents
本刊特稿
医学
生物医药
生物技术
物理学
生物学
微生物学
环境科学
地震预报
今日启明星
科技与社会
新技术
