2024年初,欧洲量子产业联盟发布了《战略产业路线图》报告,阐述了170多个成员对未来十年欧洲量子产业的集体愿景。
量子技术具有广阔的发展前景和塑造新的全球产业价值链的潜力。全球越来越多的企业正致力于开发利用量子力学的解决方案。2024年1月,欧洲量子产业联盟(QuIC,成立于2021年4月14日,负责倡导、促进和推动欧洲量子产业)发布了《战略产业路线图》(Strategic Industry Roadmap,SIR)报告。报告指出,量子技术将通过重塑信息处理和通信方式,甚至重塑我们与地球和深空环境互动的方式,对全球经济社会产生广泛影响。北美是全球量子技术市场的领导者,拥有全球近40%的参与者和超过60%的初创企业融资。12家最大的硬件厂商中有10家位于北美。而中国在量子通信方面具有最广泛的商业应用。报告呈现了未来10年欧洲量子产业的集体愿景,以最大限度促进泛欧(欧盟国家以及以色列、挪威、瑞士、土耳其和英国等)量子产业的商业成功。报告主要内容包括5大技术领域:量子计算、量子模拟、量子传感、使能技术和量子通信。
量子计算
预计量子硬件、中间件和软件的持续进步将推动通用量子优势机器在2030—2035年左右问世。路线图中强调了量子计算发展过程中软硬件协同发展的重要性,以及量子算法和应用发挥的关键作用,并指出了提高量子比特、降低错误率、实现量子优越性、开发实用算法等仍是量子计算领域所面临的重要挑战。量子计算主要采用6条技术路线:超导、半导体量子点、离子阱、中性原子、光量子和金刚石氮空位中心(NV中心),并为各路线制定了技术路线图(见表1)。
量子模拟
量子模拟主要用于建模物理问题,中性原子量子模拟硬件将在2035年拥有1000个量子比特的量子处理器以模拟模式工作。量子模拟是指代模拟特定量子系统的设备,通过参数调解进行编程和控制,可以作为加速器与经典计算机结合使用,运行量子-经典混合算法,其中计算的特定部分在量子计算机上运行,其他部分在经典计算机上运行,通过结合经典计算机和量子计算机的优点,降低对量子硬件的技术要求,从而更早地感受量子优越性。在超导路线上,D-Wave退火量子计算机以5000个量子比特和35 000个耦合器得到业界认可;西班牙Qilimanjaro的全栈模拟量子计算机架构基于高质量的超导量子比特,可提供更高的相干性。在中性原子路线上,因量子比特数量具有良好扩展性,预计发展前景广阔。在半导体量子点、离子阱、光量子、NV中心路线上,由于缺乏企业支撑,产业化进展缓慢。
量子传感
基于固态物理和原子气体的量子传感器将在2030—2035年实现大规模市场普及。量子传感利用了自然界的量子特性、量子现象、量子态的普适性和内在可重复性、相关物理量的量子化。与传统传感器相比,量子传感器具有更高的灵敏度,但测量退相干性也限制了测量相互作用时间。量子传感可被应用于众多领域,尤其在仪器领域有着大量应用,如Qnami和QZabre的NV扫描显微镜已经达到技术就绪度(Technology Readiness Level,TRL)9并已大规模商业化。
量子传感系统主要分为3类:固态、气态和光量子态。它们都有特定的性质,对不同的物理量敏感,这使它们适合于特定的应用,例如用于重力学的冷原子、用于高分辨率磁强计的金刚石等。在固态传感系统中,基于金刚石氮空位中心的大多数平台已达到TRL 3,超导量子干涉波滤器处于TRL 5,空间烧孔效应技术处于TRL 5。在气态传感系统中,蒸汽传感器处于TRL 3,原子钟处于TRL 4~5。光量子态传感系统,主要用于引力波探测器等大型仪器设备,目前市场上产品数量较少,包括基于冷原子的地基量子重力计和基于NV钻石扫描探头的纳米分辨率显微镜。
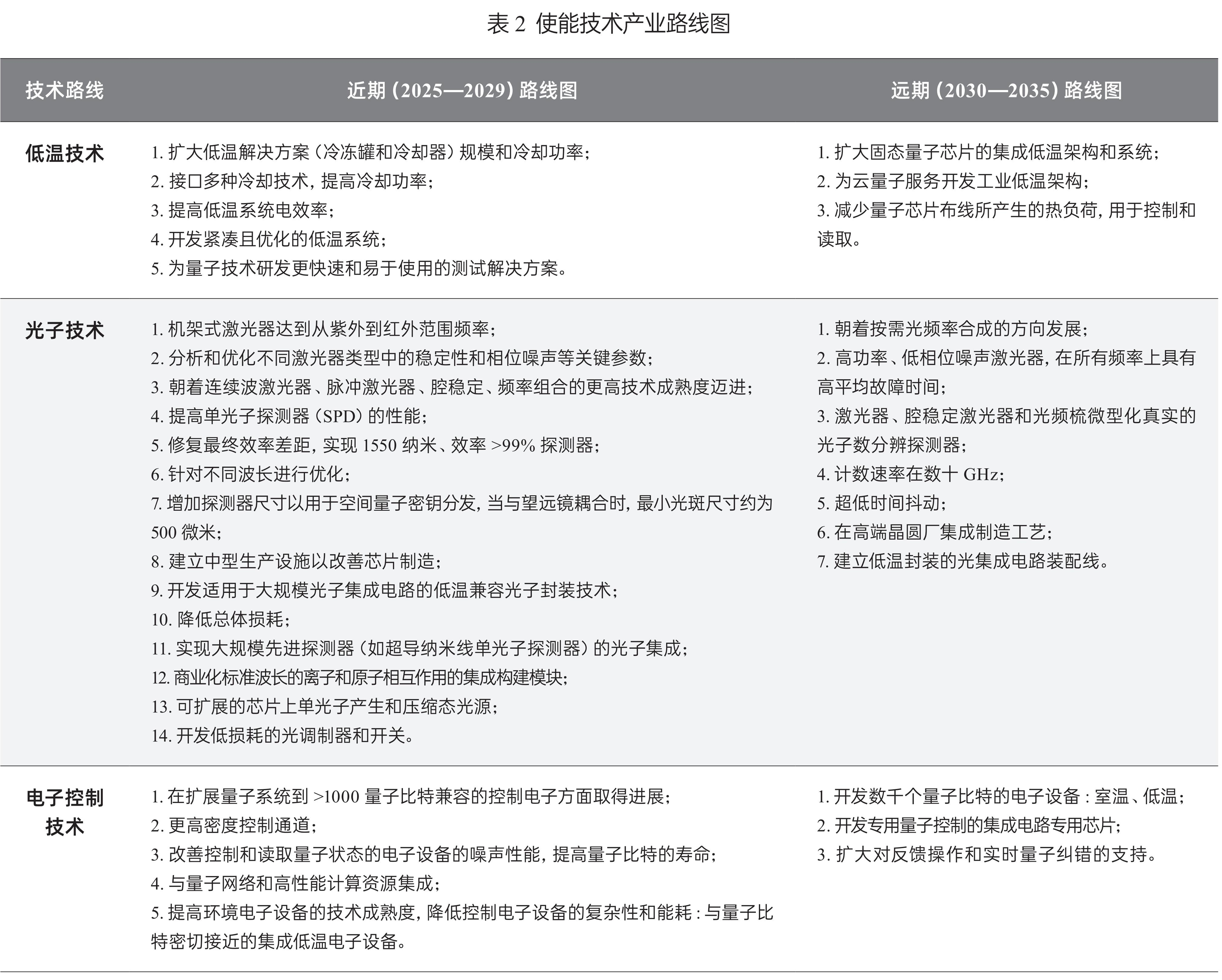
使能技术
低温技术、光子技术和电子控制技术是量子产业的重要支柱,预计量子供应链中的组件和系统的需求将迅速增长。使能技术是指开发量子基础应用程序的物理组件。低温技术中,欧洲拥有较为完整的供应链与龙头企业,包括低温制冷机的开发和集成公司Absolut System(法国)、4 K以下两级循环制冷公司TransMIT(英国)、10 K以下GM制冷机公司Oxford Cryosystems(英国)等,在制造与销售低温设备方面有巨大市场潜力,但仍存在关键零部件与原材料的供应问题。光子技术中,共焦激光扫描显微镜用于研究光学活性量子比特正在开发中,预计在6年内达到TRL 9;基于光学传感器扫描阵列的微腔扫描平台和显微镜目前正在开发中,通过光学微腔内的增强光-物质相互作用,预计在3年内达到TRL 7,但由于缺少用于构建单通道频率转换器的非线性晶体等关键零部件,使得欧洲在光子技术的发展中存在外部依赖并导致行业脆弱性。电子控制技术中,Thales(法国)在低噪声射频电子设备方面成果显著,还有Qblox(荷兰)、Zurich Instruments(瑞士)等室温电子设备企业,高技术成熟度企业的支持使高量子比特数的控制堆栈成为可能(见表2)。
11.2
量子通信
2035年将有可能将位于同一地区的量子计算机连接成具有合并计算能力远远超过单个设备总和的网络。量子技术的不断发展将对现有保密技术产生威胁,安全通信的潜在风险愈加凸显。量子密钥分发(QKD)和后量子密码学(PQC)被视作应对挑战的主要策略,地面段量子通信网络(Terrestrial Segment)、空间段量子通信网络(Space Segment)、量子随机数生成领域(QRNG)是量子科技网络安全的重要组成部分。
————————
本文作者李航祺为上海市科学学研究所产业创新研究室工程师

